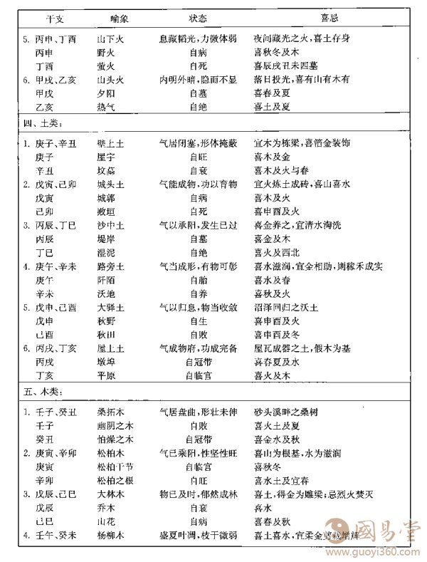
了解了干支与纳音的匹配,接着来看各干支纳音的具体性质和内容:




从上表可以看到,六十甲子纳音首先分为三十组,五行的每一行各有六组,都赋予了不同的名称,表现为不同的取象。
比如,金类,第一组,甲子、乙丑海中金。海中金就是一种喻象。它是表示太极的开始,太阴气凝金于气海胞胎,仿佛是下沉潜藏在海中的金子-样。这是阴气至极而生出来的金,是生命力发展变化的开始,它虽有名而无其形态,就像宝气藏于气海龙宫,等待太阳火(即戊午、已未天上火)治炼冲出。一旦有了天上太阳火的冲击施功,它便能成显为宝器。
接着,就干支纳音跟它们的坐支进行比较,能进一步地了 解它们的性质。干支甲子和乙丑,事实上都处于阴阳刚刚萌发的处女地。因为金长生于巳,死于子,墓于丑。因此,根据五行寄生十二宫,甲子是自死;乙丑是自墓。而水旺于子,衰于丑,所以构成了金萌动在气海胞胎的景象。这是未成器的金,见火则成。然而,甲子和乙丑,虽纳音相同,但仍有差异。甲子为宝物,喜金木旺地。因为甲子金为进神,其气散,要人贵格,承旺气,“则术业精微,主夺魁之荣”。乙丑为顽矿,是自库之金.火不能克,有正印之贵,“具大福德,秋冬富贵寿考,春夏,吉中有凶”。
第二组,壬寅癸卯金箔金。由于金箔金是绝地存身之金,属半成器之金,气尚柔弱,薄的像丝织品一样,可以装饰杯盘瓷器,增光壁瓦宫室。金质甚薄,见木有所依,忌见火焚。喜别金描绘,清水济养。壬寅是“自绝”之金,为金饰,若见众火则丧气,惟有逢水土朝贡则吉,宜秋冬。癸卯是“自胎”之金,其象为环钮。若逢丙寅丁卯炉中火,倒不以鬼论,反作胎金人炉中火以成器材来看。喜秋生。
第三组,庚辰、辛巳白蜡金。这是金居火土之地,气质已经发生变化。金尚存于矿石,寄生于生养之乡,凝聚阴阳之气息,虽说尚属半成器,但已是形明体洁之金,像刚出昆山大石的无瑕白玉。庚辰是锡蜡。气聚之金,不用火制,其器自成,火盛反丧身。福依秋冬,秀颖充实。辛巳为矿石,是杂沙石之金,又是自生,精神具足,体气完备,炎烈炽化而不会丧生。喜火及秋。
第四组,甲午,乙未沙中金。这是金旺遇火的取象。午为火旺之地,又有甲乙生火,强悍之金,坚质混于沙,遇火生旺,其器乃成。然而,甲午金为进神,魁气具刚明之德,但终是自败之金,火不宜太烈,故宜秋冬,不宜春夏。乙未是偏库之金,像为炉炭余金,有纯仁义厚之德,宜火制土生则福壮气聚,喜大火及土。
第五组,壬申、癸酉剑锋金。中酉是金的正位,申为临官,酉为帝旺,而壬癸水又以阴极之气生出了金,金逄水沥,虹光射于斗牛,就像宝剑的刃钢一样锋利,所以喻象为剑锋金。壬申为戈戟,性格刚强,持天将之威资,秋冬掌生杀威权。癸酉为锥凿,坚成自旺之金,禀纯粹之气,喜木旺施功。大致壬申癸酉已具旺金之位,不可再旺,旺则伤物;它们都已成器,不可再见旺火,见旺火则自伤。

第六组,庚戍、辛亥钗钏金。五行金的属性,运行到了戌的位置,已处于衰败;到了亥位,则病贫交加。因此,金的质量也在衰败中显得柔弱无力,称之为钗钏金。钗钏金是黄金受火炼而伤藏了自己的本来性能,铸成了贵重的首饰以装点他人的高贵,来荣耀自己的光彩。庚戌是火墓之金,有刚烈自恃之暴,不可再遇强火,恐有所伤,若得水土相助为贵。辛亥是钟鼎之金,禀乾健纯明之气,喜木火及土。
从以上对五行金类六组干支的纳音喻象的简略分析,可以看到,干支纳音是通过取象的方式,来揭示它们的性质、强弱、功用以及宜忌。
其实,这些喻象并不是孤立的,它们反映着事物的发生、发展,最后到归宿的过程。诚如《三命通会》所指出的那样,子丑二位,阴阳伊始,人在胞胎,物藏芗根。寅卯二位,阴阳渐辟,人渐生长,群葩渐剖。辰已二位,阴阳气盛,物当秀华,人至壮年,有进取之象。午未二位,阴阳彰露,物已成齐,人至知命之年,兴衰可知。申酉二位,阴阳肃杀,物已收成,人已龟缩,各得其静。戌亥二位,阴阳闭塞,物气归根,人当休息,各有归著。
详此十有二位,先后甲子,可以次第而晓。比如,上面金类的六组于支,甲子、乙丑,取象海中之金,因为此时气在包藏,有名无形。壬寅、癸卯,绝地存金,气尚柔弱,称为金箔金。庚辰、辛巳,气已发生,寄形生养之乡,受西方之正色,故曰白蜡金。甲午.乙未,则气已成物,混于沙而别于沙,居于火而炼于火,故称沙中金。壬申、癸酉,气盛物极,成颖脱锋锐之刃,故取象剑锋,而金之功用极矣。至戌亥则金气藏伏,形体已残,锻炼首饰,藏之闺阁,而金之功用毕,故庚戌、辛亥,名之钗钏金.
同样,比较于支纳音与其所坐地支的生死衰旺关系,也能找出这些取象的内在线索。还是用金类六组于支为例:甲子.乙丑,水旺而金死墓,故曰海中金。壬寅、癸卯,木旺而金弱,金既无力,故名金箔金。庚辰、辛已,金养在辰,生于巳,形质初成,未能坚
利,故称白蜡金。甲午、乙未,午为火旺之地,火旺则金败;未为火衰之地,火衰则金冠带,败而方冠带,未能砍伐,故名沙中金。王申、癸酉,申酉金之正位,兼临官申、帝旺酉,金旺则刚,刚则无逾于剑锋,故名之剑锋金。庚戌、辛亥,金至戌而衰,至亥而病,金已衰病,则性柔和,便名之钗钏金。
此外,五行的取象,也包含了阴阳的对峙。比如,金类六组中,甲子、乙丑对甲午、乙未,海中、沙中,有水土之辨,阴阳之分;壬寅、癸卯对壬申癸酉,金箔、创锋,金木之辨,刚柔之别;庚辰、辛已对庚戍、辛亥,白蜡.钗钏,乾巽异方,形色各尽。其实,其他的木类、水类、火类和土类的各组千支,都能作出上述同样的分析,这里就不一一叙述了。